货车车主帮车主端 安卓版 v1.0.9 安卓版
5.0分
- 本游戏:官方版安全无广告需网络
- 标签: 货车司机接单工具 货运平台注册助手 行车安全管理软件
- 更新时间:2026-01-27 08:34:27
《货车车主帮》是一款专门面向货车司机群体打造的物流货运专业软件,致力于简化司机入驻多平台的繁琐流程、提高找货接单的效率,同时还能为司机的行车安全提供保障,是货车司机日常运营中不可或缺的实用工具。不管是想全职跑货运赚钱,还是利用空闲时间兼职接单的司机师傅,都能在这里找到适合自己的功能,满足实际需求。有需要的用户可以尽快下载使用!
【软件介绍】
货车车主帮是一款专门面向货车司机和货主打造的移动接单与管理工具,具备多平台司机注册、车辆安全检查、行车指南以及货源匹配等功能,助力司机高效接单并确保运输安全。
【货车车主帮怎么使用】
点击进入,在首页选择货主身份,输入各项信息。

货物的起始地和目的地需严格按照平台规则上传,否则将无法成功发布送货需求。

【货车车主帮司机身份怎么认证】
在司机招募页面,点击立即认证。

完整阅读查看申请货车司机的入驻条件文字规则。

按照平台的入驻规定,把所需信息补充完整,再上传对应的身份证件,等平台审核认证通过后,就能成为司机正式接单了。

【软件特色】
多平台货运司机注册指引:涵盖货拉拉、运满满等主流货运平台,提供详尽的注册流程说明,助力司机快速完成账号开通。
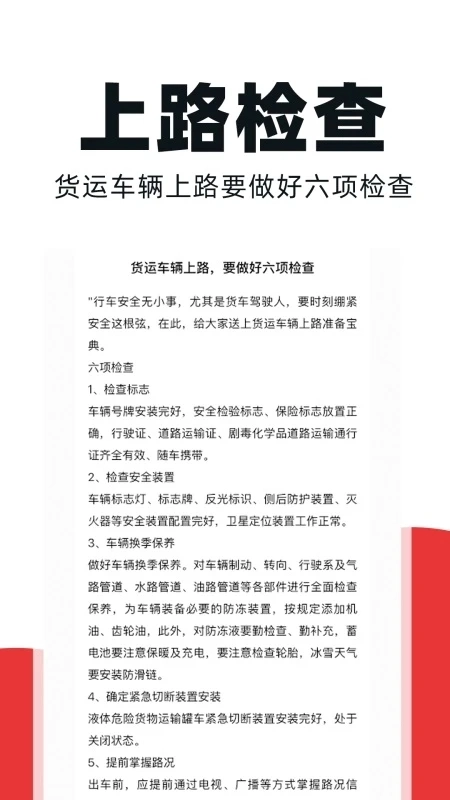
车辆上路安全检查:可对货运车辆实施标准化的上路前检查工作,保障车辆状况符合规定要求,从而减少运输过程中的风险隐患。
在线接单与货源匹配:整合多个平台的货源信息,能够依据车型、路线等条件智能推送契合的订单,提高找货的效率。
【软件亮点】
全面行车安全指南:涵盖安全驾驶建议、路线规划技巧及行车规范要点,助力司机增强安全意识并提升运输效率。
车辆管理与智能提醒功能:可录入车牌、车型及保险等信息,并能自动生成年检、保险到期提醒,助力车辆合规运营。
轻量化设计与操作便捷:应用占用内存小,界面简洁,注册与接单流程优化,方便司机快速上手使用。
【适用人群】
需要在货拉拉、运满满等多个平台接单的货车司机。
重视车辆安全合规性,想要对运输流程进行规范管理的车主或车队管理者。
刚进入货运行业、需要熟悉注册流程以及行车规范的货运新手司机。
详细信息
- 文件大小:79.3MB
- 当前版本:v1.0.9 安卓版













